总局发布《2026版特医食品生产许可审查细则》
作者:冬泽特医
发布时间:2026-03-04 09:42:27
浏览次数:183
《细则》是市场监管部门组织对特医食品企业进行生产许可审查工作的重要技术文件。《细则》修订严格落实食品安全“四个最严”要求,结合新发布的法规标准和生产许可审查实践,为特医食品质量安全提供更为坚实的保障。
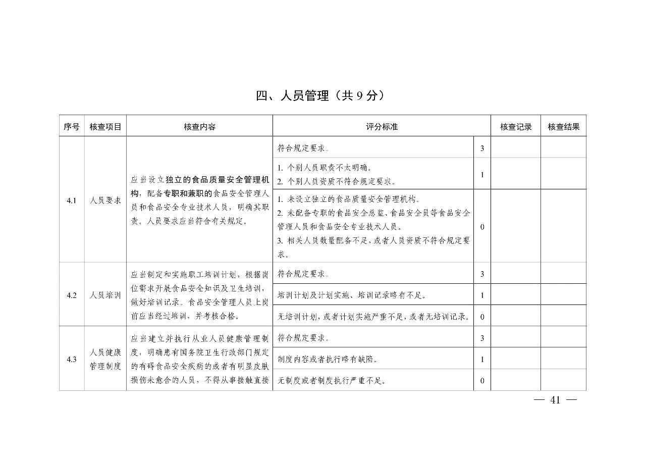
《细则》共7章43条,从生产场所、设备设施、工艺流程、人员管理、制度管理等方面进行严格要求,主要修订了以下内容:
一是按照2025版特医食品标准的产品分类,调整细化生产许可品种明细;
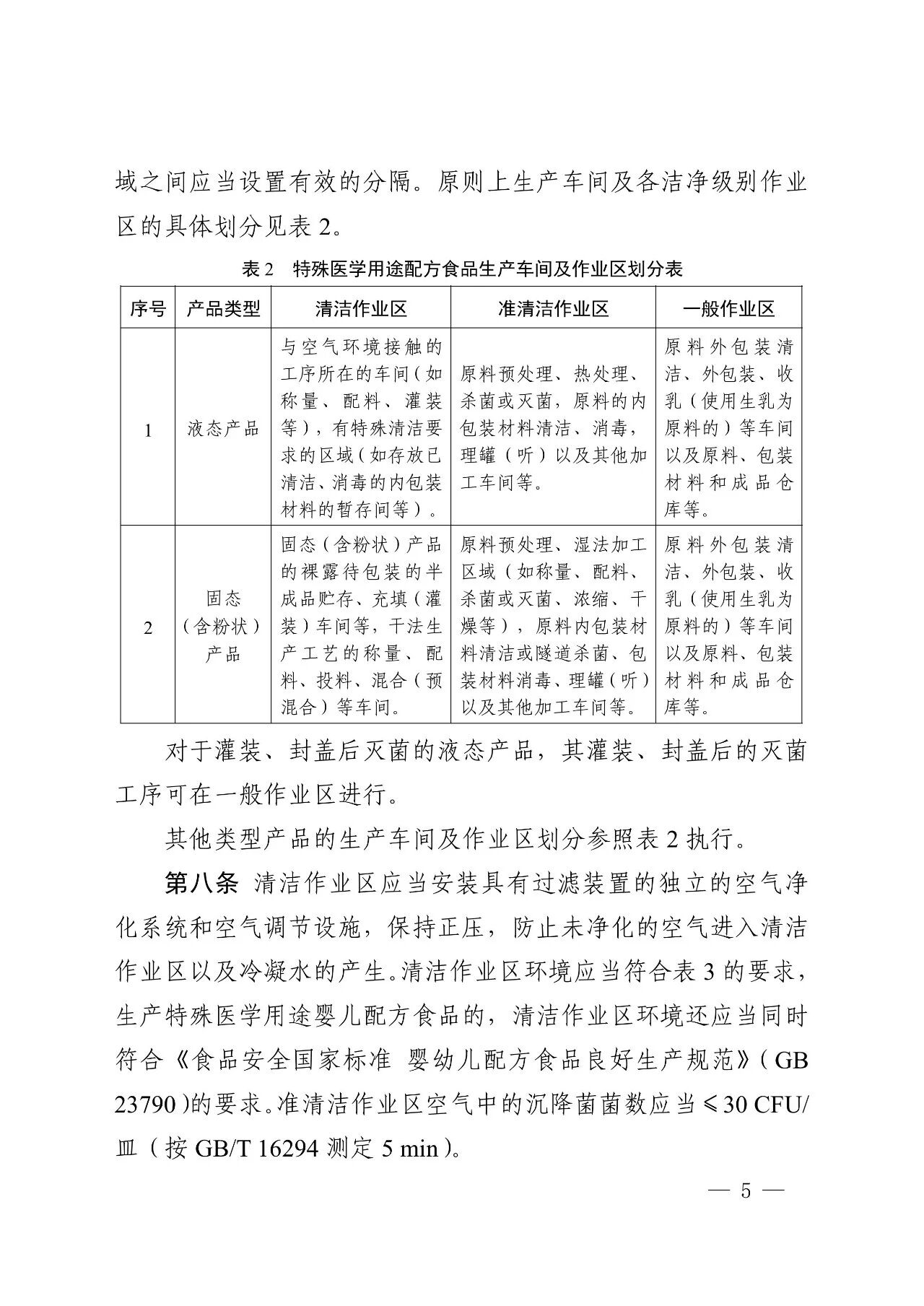
二是按照2023版特医食品良好生产规范,进一步明确作业区环境卫生控制要求和关键设备监控要求;
三是按照新修订的《食品生产经营企业落实食品安全主体责任监督管理规定》,细化关键人员岗位职责;
四是针对产品适用人群及其过敏风险管理需求,强化产品过敏风险管控;
五是结合出现的食品安全风险以及储运等最新要求,进一步严格原料管理。
《细则》为严格生产许可,统一现场核查标准,在通用《食品、食品添加剂生产许可现场核查评分记录表》的基础上,制定了《特殊医学用途配方食品生产许可现场核查评分记录表》,作为附件,规范现场核查工作,保障核查工作质量。
《细则》自发布之日起实施。市场监管总局2019年1月29日发布的《特殊医学用途配方食品生产许可审查细则》同时废止。

















































来源:特医食品研发前沿动态
- 总局发布《2026版特医食... 2026-03-04
- 为进一步加强特殊医学用途配方食品(以下简称特医食品)安全监管,切实保障特定疾病状态人群身体健康和生命安全,近日,市场监管总局修订发布...【详细】
